Перейти до вмісту
  • Кошик
  • розслідування

    ← Назад

    Дякуємо за вашу відповідь. ✨

    Дайте нам знати, що ви людина:



VC48.comVC48.comVC48.com
  • будинки
  • FPV Video Scrambler
  • Бездротова передача
  • Виробництво вуглецевого волокна
  • Від HDMI Video Encoder
  • Фільтр частоти
  • антена
  • Блог
  • контакт
  • Бездротова передача відео
  • COFDM передавач відео
  • Вуглецеве волокно FPV
  • Антена з високим посиленням
  • Фільтр частоти
  • Від HDMI Video Encoder
  • Кронштейн для кріплення дзеркала заднього виду
  • Телефон бездротового зарядного пристрою
  • Камера спереду
  • Камера заднього виду
  • Камера безпеки
  • 3rd стоп-сигнал камера
  • РК -дисплея монітора
  • RV1126 RK3588 AI
  • категорії
  • продукт
  • Автомобілі
  • контакт

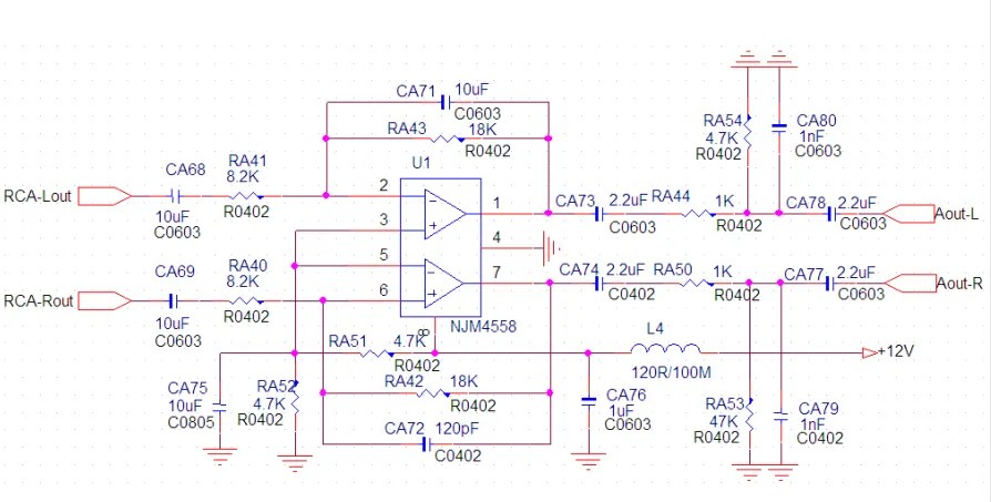
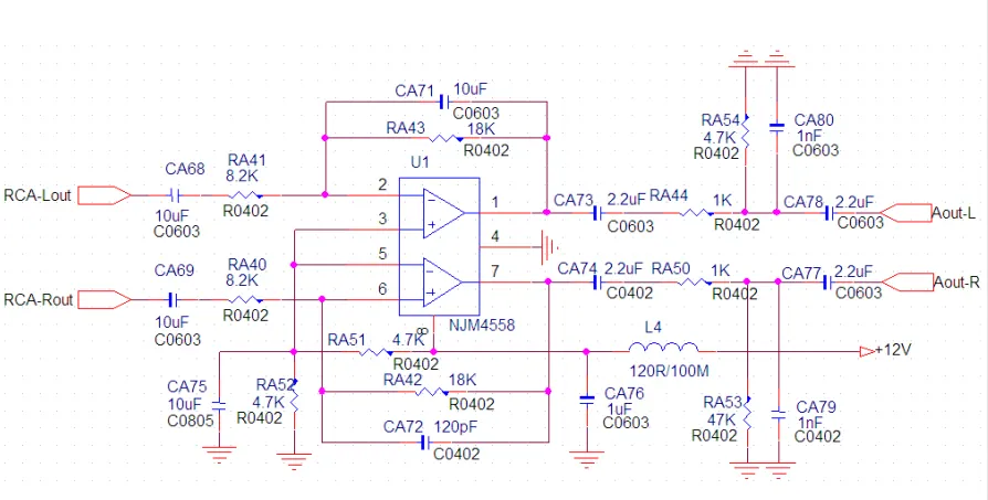
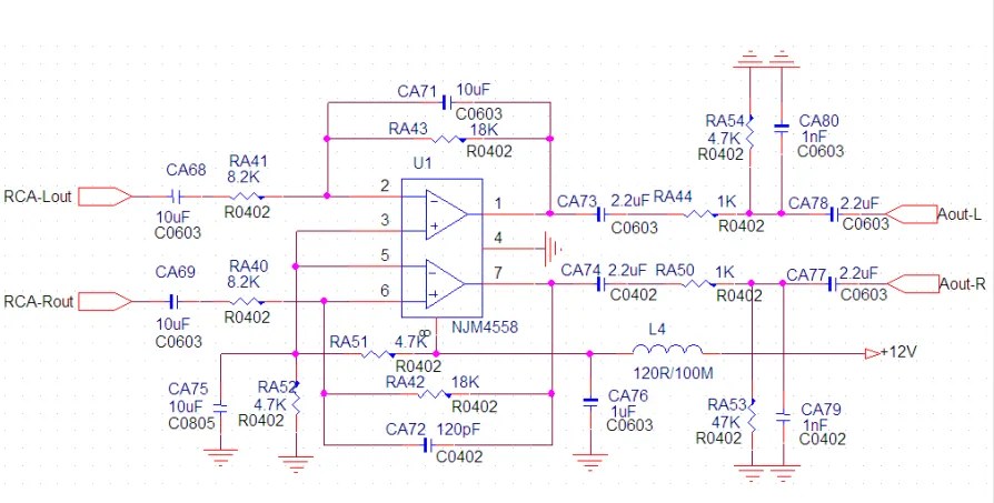
DVB-T2-Module-9

Опублікований 2024-04-08 в 894 × 453 в Автомобільний модуль DVB-T2 для високошвидкісного приймача цифрового телебачення
Наразі закриті як коментарі, так і відстеження.
← Попередній
наступного →
дюймовий IPS HD монітор з WiFi динаміком Bluetooth FM-передавач Сидіння Сенсорний екран 12 В 2 шт. Пара
Шеньчжень Китай
дюймовий IPS HD монітор з WiFi динаміком Bluetooth FM-передавач Сидіння Сенсорний екран 12 В 2 шт. Пара
Пн-П 9:00-18:00 (GMT+8)
категорія

Вуглецеве волокно виготовлене

ВІДЕО ВІДЕО HDMI

Фільтр частоти

Антена з високим посиленням

 

посилання

Виробництво з ЧПУ з вуглецевого волокна

Плата розробки ядра RV1126

Автомобільний бездротовий зарядний пристрій

Камера спереду

Останні
  • Каска з вуглецевого волокна
  • Jado vs Kangye Ball Base Base
  • 15m rca хороший кабель з живленням
авторське право 2026 © VC48.com
  • Увійти
  • будинки
  • FPV Video Scrambler
  • Бездротова передача
  • Виробництво вуглецевого волокна
  • Від HDMI Video Encoder
  • Фільтр частоти
  • антена
  • Блог
  • контакт